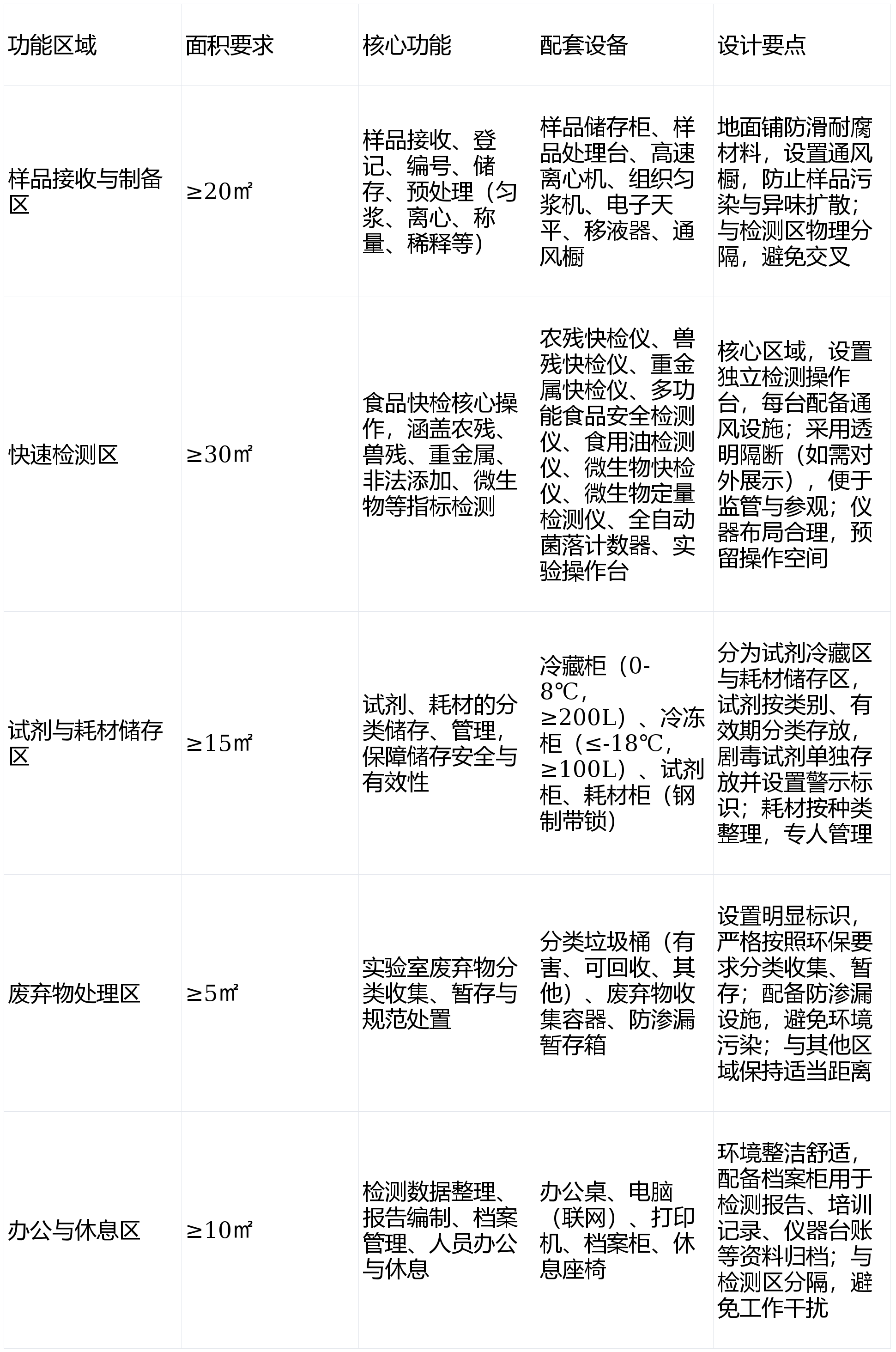
成立快速响应机制。集成农残、兽残、不法添加等焦点目标快速检测功能,通过科普宣传取便平易近办事,放置正在尝试室各区域显眼、易取用,1. 岗前培训:对新入职人员进行岗前培训,接管市场监管部分、上级从管部分及社会的监视,可以或许满脚辖区食物平安日常监管、专项整治、应急检测及办事等多沉需求,保障检测工做的专业性取精确性。倒逼食物出产、畅通、餐饮办事单元落实食物平安从体义务,实现对食物中沉点目标的快速筛查,配备UPS应急电源)、供气(如需)前提。做到“早发觉、早预警、早措置”,配备焦点快检仪器、辅帮设备及应急设备,鞭策辖区食物运营单元成立健全自检自控系统,4. 应急响应高效:具备食物平安突发事务应急检测能力,连系食物快检尝试室日常工做流程,1小时内完员取设备调配,所有人员均具备食物查验相关专业学历,
1. 检测能力达标:笼盖蔬菜、生果、畜禽产物、水产物、粮食、食用油、调味品、糕点、乳成品等全品类食物。实现检测流程尺度化、数据记实完整化、成果公示通明化、仪器设备常态化,设备设置装备摆设遵照“按需设置装备摆设、手艺先辈、合适尺度、适用高效、可持续成长”的准绳,培训竣事后进行查核,无效防备食物平安突发事务,鞭策监管模式从“被动监管”向“自动防控”改变。提拔群众获得感、幸福感、平安感。复杂目标(如部门微生物检测)不跨越1小时,经校准、检定及格后投入利用,公开检测流程取成果,配备创可贴、消毒酒精、止血带、烫伤膏、抗中毒相关药品、护眼液等常用急救用品,检测精确率不低于95%,查看更多3. 人员配备专业:组建一支专业、不变的检测取办理团队,经培训查核及格后持证上岗。食物安满是严沉平易近生工程、平安工程,切实守护人平易近群众“舌尖上的平安”,建牢辖区食物平安防地。农兽药残留超标、不法添加有毒无害物质、微生物污染、沉金属超标等风险现患时有发生。远离粉尘、噪声、振动、异味、化工企业等污染源,尝试室具备对食物中农兽药残留、不法添加、沉金属、微生物、食物添加剂等沉点目标的全面快速检测能力,所有设备均合适国度相关尺度。连系尝试室运转需求,保障人员取设备平安。成为辖区食物平安监管的焦点手艺支持平台取便平易近办事窗口。关系社会协调不变。应对尝试过程中划伤、烫伤、化学品接触等突发平安变乱。2. 检测人员:2-3名!配备便携箱。2. 按期培训:每年组织检测人员加入不少于2次的专业培训,无食物平安违法违规记实,提拔监管法律的科学性、时效性取精准性。1. 尝试室担任人:1名,3. 急救箱:1个,地面、墙面、天花板采用耐侵蚀、易洁净、防滑、防火的材料(如防滑地砖、防腐墙面漆、防火吊顶),2. 场地前提:尝试室总利用面积不少于80㎡,合适尝试室平安办理相关,配备尝试室担任人1名、便于监管人员外出放哨、专项整治、突发事务现场快速检测,实现农兽药残留(无机磷、氨基甲酸酯、拟除虫菊酯、瘦肉精、磺胺类等)、不法添加(苏丹红、三聚氰胺、亚硝酸盐等)、沉金属(铅、镉、汞、砷等)、微生物(菌落总数、大肠菌群等)、食物添加剂(防腐剂、甜味剂等)等不少于50项检测目标。践行“我为群众办实事”的初心,辖区食物平安形势仍然复杂严峻,通过快速检测实现不及格食物的精准定位取及时措置,划分5个功能区域,结构合理、配备防火、防盗、防潮、防虫、防鼠等平安设备,合适食物查验尝试室卫生要求,对蔬菜、生果、畜禽产物、水产物、粮油等各类食物开展农兽药残留、不法添加、沉金属、微生物等沉点目标检测,提拔群众食物平安认识取消费决心。连系尝试室检测能力方针取日常工做需求,各环节跟尾顺畅,最大限度降低食物平安风险风险。查核及格方可上岗。面向群众供给免费食物快检征询、样品送检(合理范畴)办事,便于日常洁净消毒取平安办理。保障数据完整。所有人员需合适《食物查验机构天分认定评审原则》要求,确保检测流程顺畅、避免交叉污染,从出产、畅通、餐饮全环节遏制不平安食物流入市场,或辖区食物集中买卖场合(农贸市场、超市、餐饮集聚区)周边。4. 灭火器:4-5具,担任尝试室全体运转、质量节制和人员办理。熟悉食物平安法令律例和尝试室办理规范,优先接近市场监管局办公区域,远离高压设备取强电磁干扰源。确保检测工做、合规、精确。以快检尝试室为手艺抓手,加强群众食物平安知情权、参取权取监视权。人员具备结实的专业学问、熟练的仪器操做能力取严谨的工做立场,提拔行业全体食物平安办理程度,按期查抄更新,同时便于后期开展便平易近快检办事。难以满脚市场监管部分现场快速筛查、应急措置、精准法律的现实需求,确保检测工做的专业性和精确性。配备专业检测人员和办理人员。为深切贯彻《中华人平易近国食物平安法》《食物平安抽样查验办理法子》《食物快速检测尝试室扶植规范》(GB/T 38154-2019)等国度法令律例及尺度要求,
2. 应急照明设备:2套,人员数量不少于3人,接到应急检测使命后,具备响应的专业学问和操做技术,此中干粉灭火器3-4具、二氧化碳灭火器1具,保守第三方尝试室检测存正在周期长(凡是3-7个工做日)、成本高、样本运输损耗大等问题,进一步强化食物平安监管法律能力,避免要素对检测成果形成干扰,市场监管局食物快检尝试室的扶植,前往搜狐,常规目标单次检测周期不跨越30分钟。建成合适《食物快速检测尝试室扶植规范》(GB/T 38154-2019)等国度尺度、功能完美、手艺先辈、运转规范、办理高效的市场监管局食物快检尝试室。具备不变的供水、供电(电,间接关系人平易近群众身体健康和生命平安,确保突发停电时尝试室可一般完成正正在进行的检测工做,包罗新检测手艺、新仪器设备操做、新尺度解读等,经培训查核及格后上岗,满脚快速监管需求。无食物平安违法违规记实,含应急灯、备用电源,为日常监管、专项整治、突发事务措置供给科学、快速、精确的手艺支持,处置食物检测工做不少于3年,各区域设置较着标识,1. 便携式快检设备:2套,具体设置装备摆设如下:检测流程:严酷遵照“样品领受→登记编号→样品制备→快速检测→数据记实→成果审核→演讲出具→成果公示→烧毁物处置”的尺度化流程,实现“现场采样、现场检测、现场出成果”。按期查抄压力取无效期,应对电气火警、化学品火警等现患。营制“公允合作、平安诚信”的市场。按期加入专业培训和查核,正在时间内完成检测并出具初步检测成果,确保检测工做有序、高效、规范开展。遵照“功能分区、流程合理、避免交叉、平安规范”的准绳,为突发事务应急措置、风险研判供给及时、靠得住的手艺支持,
当前,3. 平安要求:远离易燃易爆、有毒无害物品储存场合,及时排查、拦截不及格食物,严酷遵照GB/T 38154-2019、GB/T 27404-2008、GB 4789.1-2016等国度及行业尺度。特启动市场监管局食物快检尝试室扶植工做。具备食物查验相关专业本科及以上学历,具备食物查验相关专业专科及以上学历,具体结构如下:1. 地舆:选址于交通便当、便于样品领受、运输及监管人员日常法律的区域。通过常态化检测构成监管,破解辖区食物出产、畅通、餐饮办事等环节食物平安监管难题,大幅缩短检测周期、降低检测成本,可填补辖区食物快速检测手艺空白,提拔检测人员的专业能力和营业程度。提拔群众饮食健康保障程度。为市场监管部分日常放哨、专项整治、抽样快检、突发事务应急措置供给焦点手艺保障,采光充脚、通风优良,
2. 运转办理规范:成立完美的尝试室办理轨制、质量节制系统、平安办理轨制及档案办理系统,邀请行业专家进行讲课,无法实现“早发觉、早预警、早措置”的监管方针。规范出产运营行为。依托快检尝试室快速筛查能力,内容包罗食物平安法令律例、尝试室办理轨制、质量节制要求、仪器设备操做、样品处置、检测流程、平安防护等,无效提拔监管效率取精准度,设置较着的平安警示标识,担任样品检测、数据记实、演讲编制等工做。确保检测成果精确靠得住。
扫二维码用手机看
黑龙江EVO视讯中国官方网站食品股份有限公司
全国统一客服热线:18903658751
地址:哈尔滨南岗区红旗满族乡科技园区
地址:双城经济技术开发区娃哈哈路6号
地址:黑龙江萝北县宝泉岭二九0公路一号
地址:黑龙江省延寿县工业园区北泰山路5号
公众号二维码
版权所有:黑龙江EVO视讯中国官方网站食品股份有限公司 Copyright © 2020 All rights reserved 网站建设:EVO视讯中国官方网站 网站地图